

PocketPlant
A playful, Tamagotchi-style AI plant companion that responds to your care and conversations with personality-filled messages to make daily engagement fun.
By: Kayla Tang & Quynh Ngo
Project Overview
Playful, Tamagotchi-style digital plant companion
Users can talk to the plant or interact through care buttons
Plant responds with thought bubbles and personality-driven messages
Encourages daily engagement through an AI-powered personality
Makes plant care fun, interactive, and accessible
Features
Talk to Your Plant: Chat with your plant and get AI-generated responses or thought bubbles.
Interactive Care Buttons: Water, fertilize, prune, and nurture your plant with simple taps.
Plant Personality: Each plant has a unique personality that grows and changes based on interactions. If you don’t interact, it can get sad.
Mood & Feedback: Plant expresses feelings (happy, thirsty, sleepy) to guide your actions.
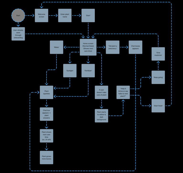
Userflow


Assets


Mockup & Demo Video







